:::
  • ENGLISH
  • 網站導覽
:::

秋冬「新冠」蠢動 東吳師生齊動員

  • 11/30/2020
  • |
  • 校園頭條
  • |
  • 資料提供:東吳大學防疫小組

【東吳大學防疫小組訊】

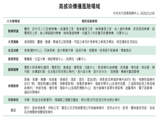
        中央疫情指揮中心宣布自109年12月1日起,民眾進入高感染傳播風險場域應佩戴口罩;未佩戴口罩,經場域人員勸導不聽者,依傳染病防治法第70條第1項規定,處新臺幣3千元以上1萬5千元以下罰鍰。

        東吳大學依照疫情指揮中心頒布之「秋冬防疫專案」,決定自12月1日起進入本校下列場所,請一定要配戴口罩:

(一)電梯內請戴口罩,請勿交談。

(二)餐廳取菜時戴口罩,請勿交談。

(三)密閉或大型集會場所,如傳賢堂、松怡廳、普仁堂、國際會議廳、戴氏基金會會議室、G101會議室、5117會議室、5211會議室、2123會議室、1705實習法庭等大型集會場所。

(四)兩校區圖書館、閱覽室及健身房。

(五)城中二大樓地下室社團辦公室及外雙溪社團辦公室。

(六)學校推廣部課程及安素堂。

(七)搭乘學校交通車及557、300公車。

(八)兩校區健康暨諮商中心。

(九)郵局。

(十)其他各單位可另行規定是否佩戴口罩並加強宣導與管理。

        上述管理範圍,由健康暨諮商中心針對秋冬防疫專案,發文各單位配合實施,並於相關場所張貼宣導海報,以配合政府政策。除此,校內外宿舍維持每日晚間6時至8時量測住宿生體溫,以關懷學生身體健康,並請師生持續維持勤洗手,量體溫,保持社交距離的好習慣。

防疫專線電話:

【雙溪校區】0910-270050及2881-7734

【城中校區】0910-270060及2389-0952

                                                                                                                           東吳大學防疫小組關心您2020.11.30