:::
ENGLISH
網站導覽
Search
go
在校學生
教師職工
準東吳人
本校校友
東吳新生
來賓訪客
主選單
關於東吳
學校簡介
校務發展
校區導覽
交通資訊
東吳校訊
校園紀念品
學術單位
學術單位一覽表
人文社會學院
外國語文學院
理學院
法學院
商學院
巨量資料管理學院
研究中心
雙溪校區電話號碼表
城中校區電話號碼表
行政單位
行政單位一覽表
校長室
副校長室
教務處
學生事務處
總務處
研究發展處
國際與兩岸學術交流事務處
社會資源處
秘書室
人事室
會計室
圖書館
教學資源中心
華語教學中心
電子計算機中心
推廣部
體育室
校牧室
雙溪校區電話號碼表
城中校區電話號碼表
圖書館
進修資訊
招生訊息
校園公告
校園頭條
一般公告
學術活動
學生活動
徵才公告
媒體報導
優久大學聯盟
校史
在校學生
教師職工
準東吳人
本校校友
東吳新生
來賓訪客
:::
校園公告
校園頭條
一般公告
學術活動
學生活動
徵才公告
:::
首頁
校園頭條
「防疫好態度、健康有保固」—防疫從每天量體溫開始 「請提早10分鐘到校量體溫!」
「防疫好態度、健康有保固」—防疫從每天量體溫開始 「請提早10分鐘到校量體溫!」
02/28/2020
|
校園頭條
|
資料提供:東吳大學防疫小組
「防疫好態度、健康有保固」--防疫從每天量體溫開始
「請提早10分鐘到校量體溫!」
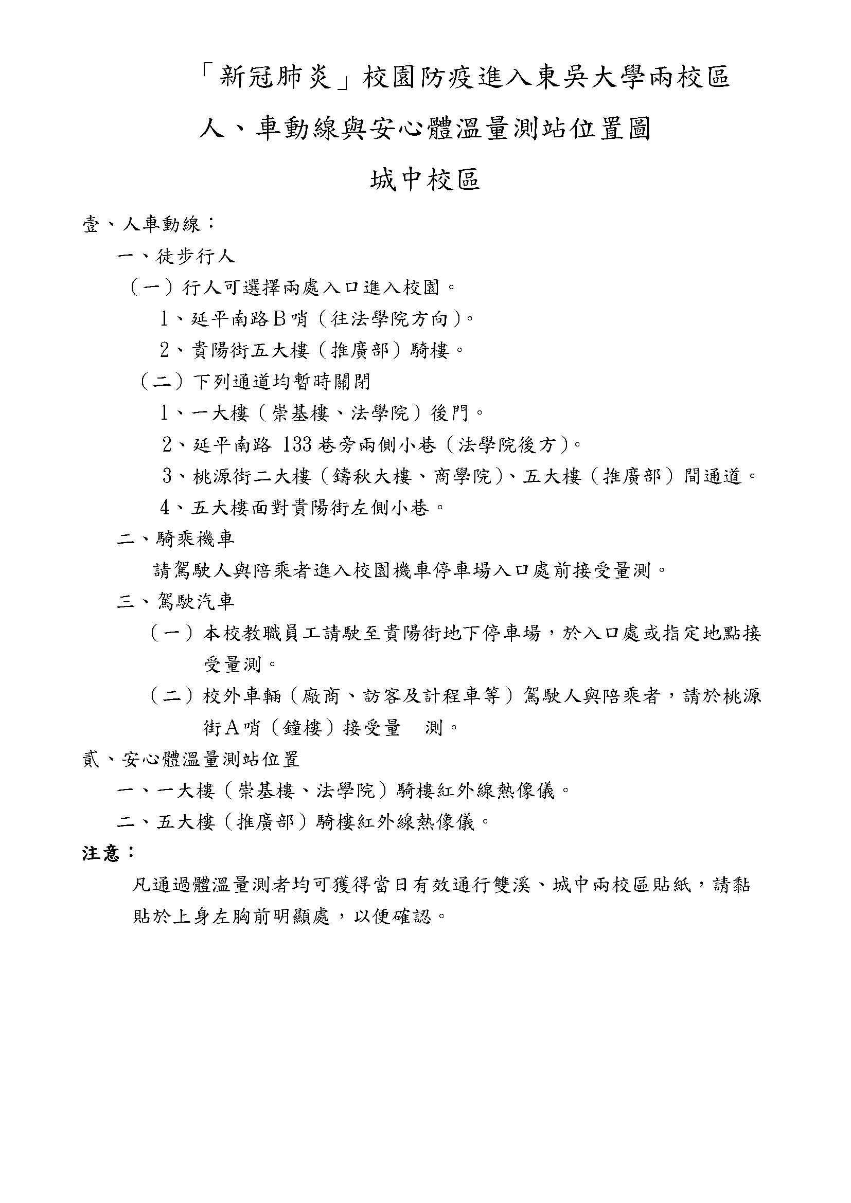
ㄟ開學在即,在新冠肺炎疫情恐持續升溫情況下,為了確保各位同學健康,了解疫情進而跟進共同參與學校防疫工作。東吳大學請各位師生同仁,防疫從每天量體溫開始做起。
第一、每天起床出門前問候家人,「你量了嗎?」,沒有發燒輕鬆上學上班去,一旦體溫超過37.5度,請你在家休息或就醫。
第二、每天上學到校,不論在城中或雙溪校區,學校將為你量測體溫。請你配合學校量測路線,只要體溫未達37.5度,輕鬆上課去。
第三、在學校如有身體不適,請你到安心體溫量測站了解體溫狀況。如有發燒,學校會幫你再次確認,並且助你就醫或請你返家休息,並將持續關心你的健康。
為了有效防止疫情,在校長潘維大帶領下的防疫小組決定於開學(3月2日)當天即啟動機制(詳另件),兩校區校園防疫動線與安心體溫量測站,亟需各位同學、老師、職工積極配合,造成各位不便,尚請見諒。
【體溫量測時間】分別為:
城中校區:週一至週五07:30~20:30 週六08:30-17:00
24小時防疫專線 0910-270060
雙溪校區:週一至週五07:30~18:30
24小時防疫專線 0910-270050
東吳大學防疫小組 關心您
109年2月28日
近期【校園頭條】
查閱更多公告
類別
標題
登刊日期
校園頭條
賀!本校112年度高教深耕計畫獲教育部補助9,729萬元
05/19/2023
校園頭條
台灣是否會成為下一個烏克蘭? 論俄烏戰爭對於東亞局勢之影響
05/18/2023
校園頭條
校園記者第1哩 第九屆校園記者研習營大成功
05/17/2023
校園頭條
探進樹洞 返鄉作家Apyang Imiq帶你見悠遊部落
05/18/2023
校園頭條
荷包救星來了!東吳ONLINE娛樂城優惠天天抽
05/15/2023